梅州市人民医院拟采购安检设备一批,欢迎符合资格条件的单位前来报名参与调研,制定安检设备具体实施方案(包含实现项目所需的硬件及软件),并将相关资料按时快递到医院。
一、项目名称:梅州市人民医院安检设备采购项目。
二、项目内容及设备要求:6个金属探测门、6个智能X射线检查安检机和1套智慧安检平台,含设备安装(强电部分安装及弱电部分安装)调试。设备应达到国家安检部门的要求,达到安检效果。
(一)智能X射线安检机要求:
1.通道尺寸:≥650×500㎜(W×H)。
2.穿透力:≥36㎜钢板。
3.设备在正常工作时,线分辨力:≤0.0787㎜,能够分辨最小单根实芯铜线直径小于等于0.202mm;穿透分辨力:能够分辨合金铝阶梯下最小单根实芯铜线直径小于等于0.511mm;空间分辨力:能够分辨最小线对直径小于等于1.6mm。
4.泄漏剂量:距离设备表面0.1m处,周围剂量当量率应≤1μSv/h。
5.X射线源数量:≥2个。
6.操作系统 :嵌入式系统。
7.主机噪音:设备正常工作时在距设备外表面 1m的任意处,设备噪音应≤55dB(A)(检验报告中体现)。
8.实时成像功能试验,当行李物品通过设备行李通道时,设备应能实时成像。
9.快捷操作功能试验,设备应能通过鼠标操作软件,控制安检机传送带正转、反转、停止、设备校正以及软件图像处理。
10.节能设计:启动节能模式,放包皮带运行,拿走包皮带自动停止。
11.一键开关机功能检查:设备应能通过直接开启或关闭钥匙开关的方式实现一键关机;(检验报告中体现)。
12.局部增强:对图像中较暗的区域进行增亮处理,使隐藏在厚物体后面的物体清晰显示。
13.结构稳定:具有独立功能的电器部件。
14.安全联锁装置:保护X射线设备安全工作的装置,并能阻止非正常情况下发射X射线。
15.操作∕储放温度∕湿度 温度:0至40℃/-20至50℃/湿度:5%-90%(不冷凝)。
16.输送装置:检查状态的输送速度应大于等于0.19m/s。设备输送带正反向运转不应跑偏正向连续运转 10min 内,横向位移应≤5mm,设备反向连续运转 30s 内,横向位移应≤10mm。
17.设备应具有数据保护功能:提供设备数据保护功能。
18.射线产生器冷却:密封式油冷。
19.智能分析功能:通过深度学习算法,将安检图片结构化,智能识别图像中的违禁物品,如刀具、枪支、喷灌、液体、电子产品、钝器等违禁物品。并可以通过进行联动输出,提示可疑物品出现。
20.图像处理:24比特(bit)实时处理。
21.网络接入方式工业级光模块口≥1个(可外置模块)。
22.设备带有≥1个摄像头,可实现抓拍功能。
23.提供包裹查验设备需符合国家安全防范产品的有关要求,可提供包裹查验设备国家安全防范产品检验认证机构出具的检测报告复印件并加盖厂商公章。
(二)、金属探测门的要求
1.应便于人无障碍通行,包括但不限于以下现象均不可出现:
1)可能钩起衣物或划伤皮肤的尖角锐棱。
2)高度超过5mm或者头部曲率半径小于2mm的突出物。
3)裸露的导线或悬挂的物体。
2.可在屏幕显示通过人数、报警人数,便于现场安检员查看和处置。
3.设备应集成调试和显示屏于一体,屏幕应≥10寸,可直接调试参数。(检测报告中体现此项)
4.设备防护等级应不低于IP54。(检测报告中体现此项)
5.具备计数功能:能够自动统计有效受检人数和报警次数,并能复位清零。
6.计数切换功能:应能相互切换的两种计数模式。
7.应能从静音到最大声强分档调节,最大声≥105dB。(检测报告中体现此项)
8.报警显示:
1)应与非报警显示有区别,且颜色宜为红色。
2)具有分区探测功能,分区定位一目了然,位置准确。
3)在6000lx明亮环境和25lx昏暗环境下,距离报警器3m时,能清楚地观看到。
9.报警恢复:具有报警恢复功能,在自动恢复条件下,报警物离开探测区后,报警指示延续应不超过1s。
10.金属物影响:在门体四周规定的范围以内的大静止金属物体,不应使探测门产生误报警,规定的范围不宜大于20cm。
11.地面100mm以内的金属结构,不应对探测门造成明显的影响:在门体四周规定的范围以内的运动金属物体,不应使探测门产生误报警,规定的范围不宜大于1.5m。
12.设备的灵敏度调节应≥300个级别,总区与分区灵敏度均可调。
13.探测灵敏度:能够达到混合类(I类、Ⅱ类、Ⅲ类)要求。(检测报告中体现此项)
14.设备支持过滤日常用品进行违禁品检测功能:人员携带手机、手表、金属纽扣、钥匙、腰带等日常金属用品通过安检门时,不应产生报警信息;当携带违禁物品时系统有声光报警、图像显示:对刀具、空心管、金属罐发胶等通过安检门时进行报警。(检测报告中体现此项)
15.探测门通电启动到操作系统加载完成;屏幕主界面正常显示时间应<36秒。
16.设备带有≥1个摄像头,可实现抓拍功能。
17.设备应具备遥控器调试功能。
18.金属门外观应符合以下技术要求:无裂纹、起泡、腐蚀、明显划痕或永久污渍;便于人无障碍地步行通过;无能勾扯衣物或划伤皮肤的尖角锐棱;无高度超过5mm或头部曲率半径小于2mm的突出物;无裸露的导线或悬挂的物体。
19.工作温度/湿度:-25℃~65℃/RH90%~93%。
20.工作电压:AC85V~AC264V、45Hz~66Hz。
21.自检功能:安检门应具有自检功能。
22.在探测区左右边界各向内150mm的区域中,任意一点的辐射磁感应强度均应小于等于10uT。
23.安检门稳定工作时间大于等于120h,待机期间不出现误报。
24.泄漏电流:≤0.22mA。
25.网络接入方式工业级光模块口≥1个(可外置模块)。
26.所提供违禁品检查设备国家安全防范产品的有关要求,可提供违禁品检查设备国家安全防范产品检验认证机构出具的检测报告复印件并加盖厂商公章。
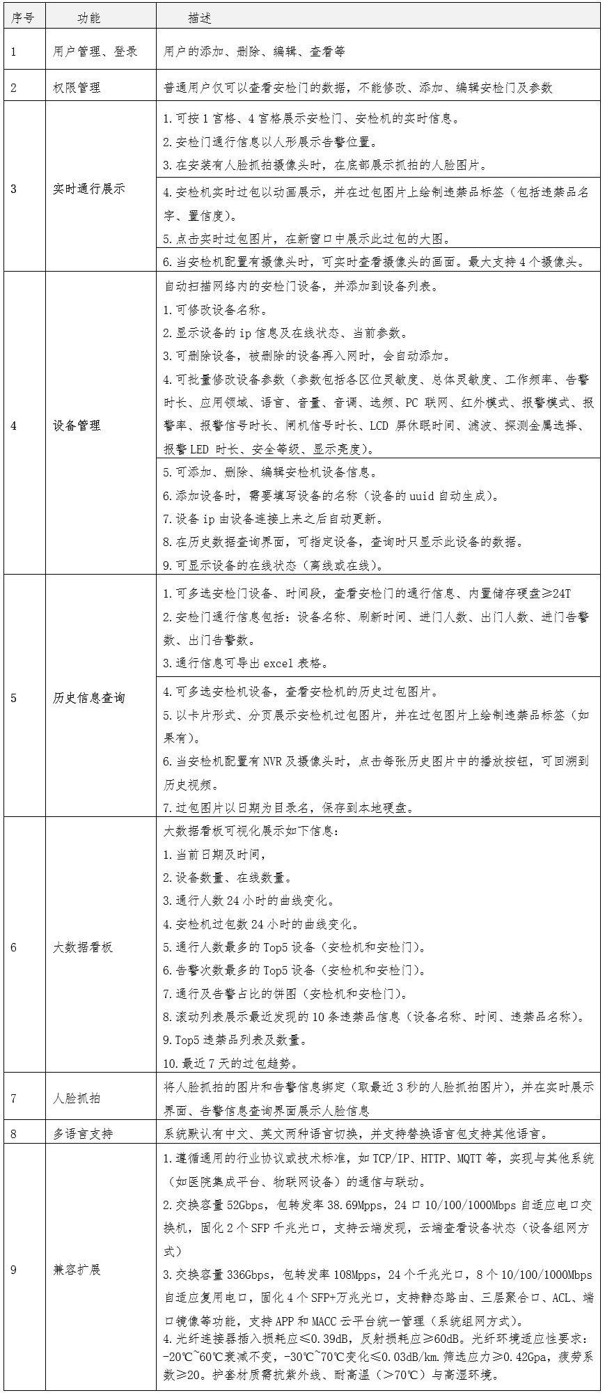
(三)智慧安检平台(含后期系统免费升级)
(四)商务要求
1.报价要求:本项目为交钥匙项目,实现设备功能需求的所有一切费用,含设备、安装材料(网络数据等弱电及强电安装)、操控系统、远程软件开发及终身免费系统升级、检验、校对等,含税、运费、安装调试费、检测费等一切费用。
2.设备的免费保修期:产品免费保修期不低于叁年。
3.接到供货通知后30天内送到指定的地点并安装调试好。
三、资格要求
(一)与项目相关的经年审合格的营业执照(三证合一)复印件。
(二)法定代表人资格证明书(原件)及法人身份证复印件;
(三)法定代表人授权委托书(原件)及授权代表身份证复印件;
(四)本项目具体实施方案(满足项目内容及设备要求的设备清单、设备详细的品规及技术参数、软件详细功能参数等)、如有设备相关的检测报告则提供相关检测报告、项目报价单(详见附件一,需加盖公章。)。
四、报名时间
符合资格的单位应当在2025年10月28日起至2025年11月3日期间(办公时间:每日8:00-11:30,14:30-17:30)报名,逾期不接受报名。
五、报名方式
将报名需提交资料盖章纸质版邮寄(建议采用EMS中国邮政或顺丰快递,方便确认签收)至梅州市人民医院物业管理科,电子版(PDF文件,要求:文件名以项目名称+报名公司+联系人方式名称命名)传至mzsrmyy0753@163.com邮箱。
六、联系方式
联系人:李女士 联系电话:0753-2208586
七、其他相关说明:
(一)本次市场调研并非正式采购行为。各参与调研的公司提供的相关信息仅有助于我院对该项目的认知。
(二)报名单位须对其所提供的资料的真实性负责,如有作假,一经发现,立即取消资格,在三年内禁止参与我院的任何项目。

